2026-05-20    星期三
登录 / 注册

百汇双创资讯 ||关于印发《辽宁省技术创新中心管理办法》的通知

2026-02-03 10:47:41


图片
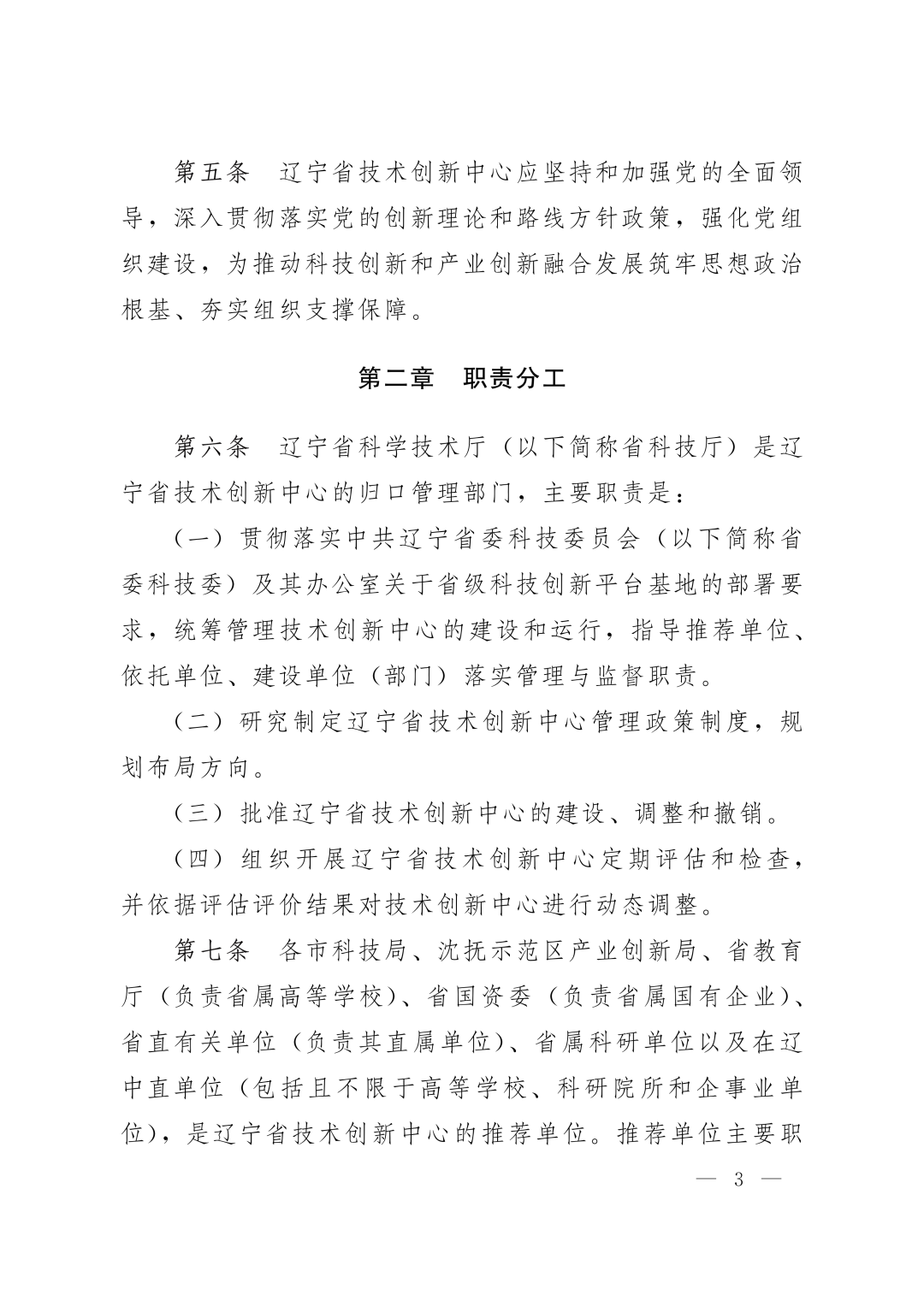
图片
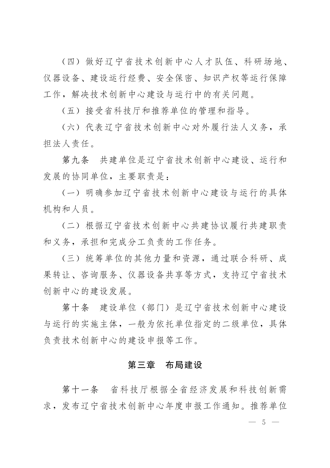
图片
图片
图片
图片

百汇咨讯

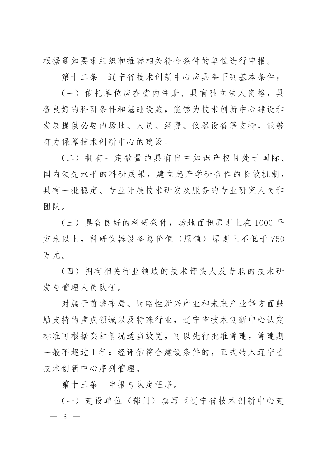
图片



关于印发《辽宁省技术创新中心管理办法》的通知

图片
图片
图片
图片
图片
图片
图片
图片


图片
图片
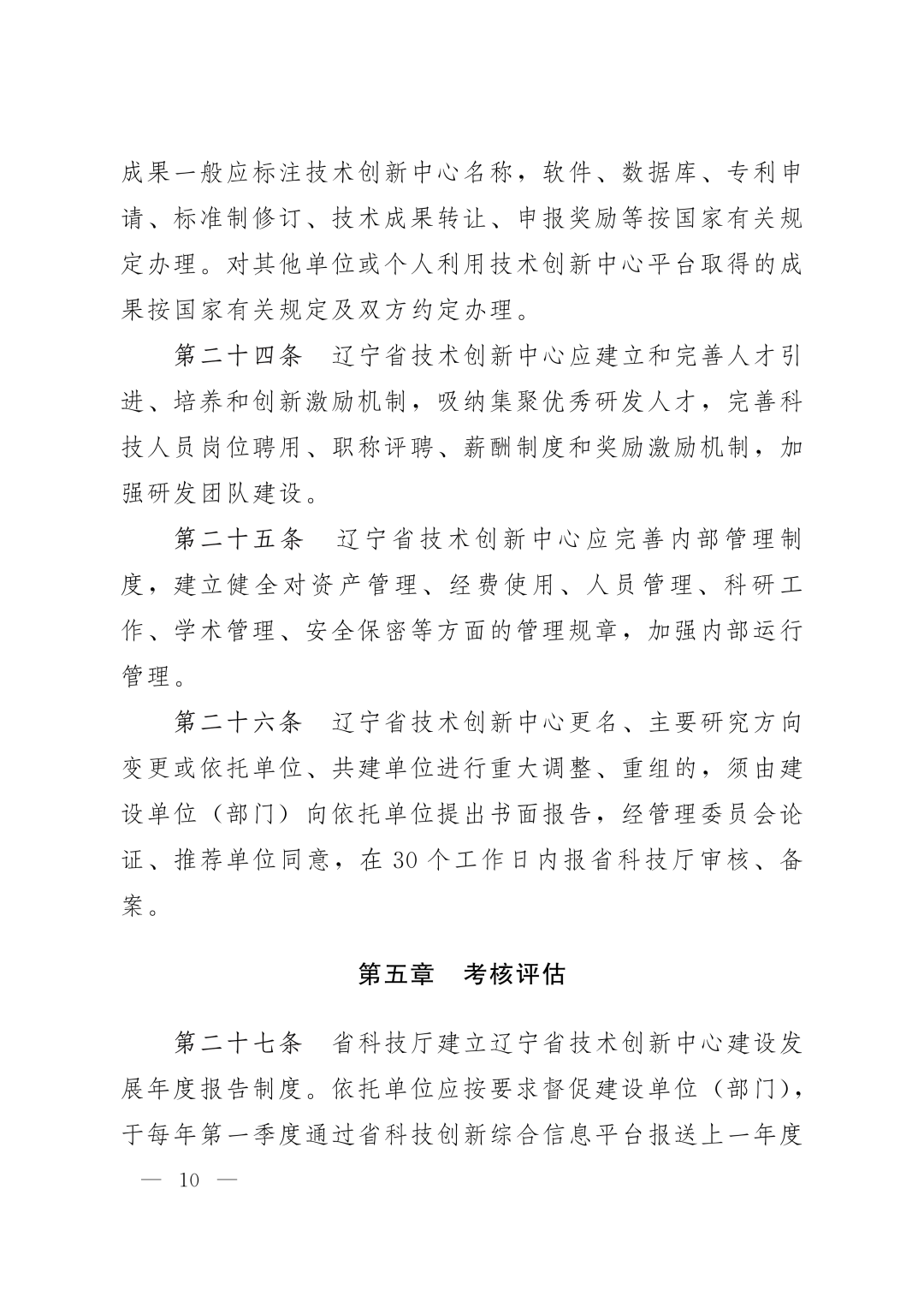
图片
图片
图片


图片
图片



一路同行·云

登录

注册

关于我们

微信公众号


新浪微博


微信客服

联系我们

dlbhylyn@163.com

辽宁省大连经济技术开发区淮河中路3号(百汇双创产业园)浙江省湖州市长兴县湖长二通道1975号(横山云谷直播基地)

客服热线

0411-87560707 15712373650

外部链接: 百度 搜狗 360

Copyright 2022 http://yz.alltheway.tech/