2026-05-20    星期三
登录 / 注册

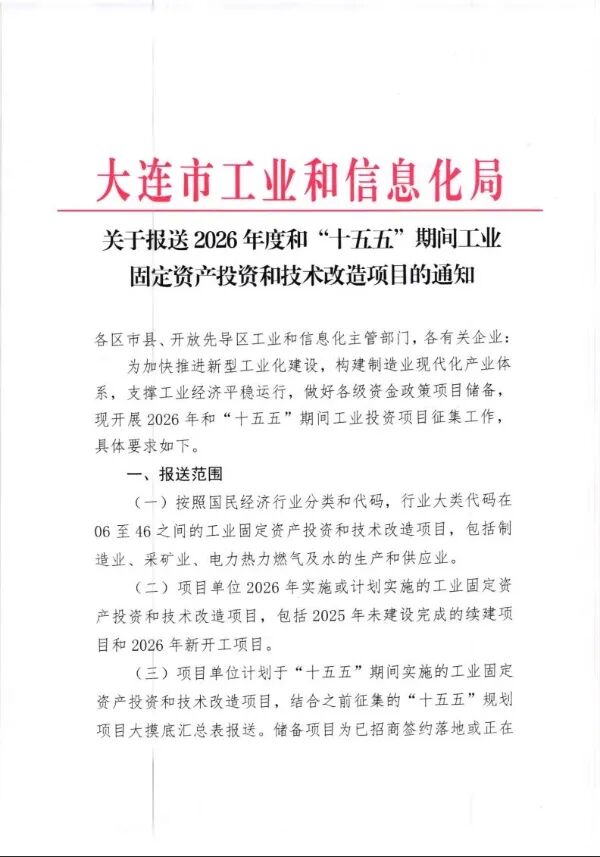
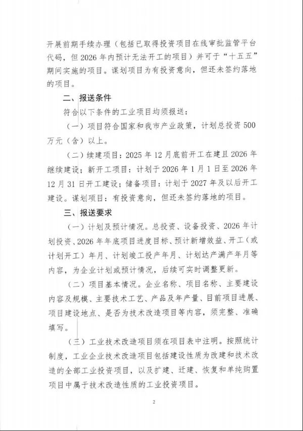
百汇双创资讯 || 关于报送2026年度和“十五五”期间工业固定资产投资和技术改造项目的通知

2025-11-18 15:20:22


关于报送2026年度和“十五五”期间工业固定资产投资和技术改造项目的通知




图片
图片
图片

附件-2026年大连市工业固定资产投资和技术改造项目表.xlsx


编辑: 投资与规划处

来源: 大连市工业和信息化局




一路同行·云

登录

注册

关于我们

微信公众号


新浪微博


微信客服

联系我们

dlbhylyn@163.com

辽宁省大连经济技术开发区淮河中路3号(百汇双创产业园)浙江省湖州市长兴县湖长二通道1975号(横山云谷直播基地)

客服热线

0411-87560707 15712373650

外部链接: 百度 搜狗 360

Copyright 2022 http://yz.alltheway.tech/