2026-05-20    星期三
登录 / 注册

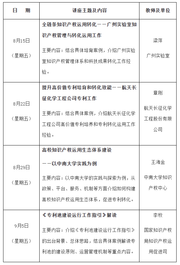
百汇双创资讯 || 专利文献馆2025年8-9月公益讲座计划:“专利转化运用实践”专题

2025-08-18 10:05:12

专利文献馆2025年8-9月公益讲座计划:“专利转化运用实践”专题

图片

讲座时间:14:00-16:00

讲座形式:网络课堂直播

咨询电话:010-62086805


网络课堂直播地址:https://cast.263live.net/COMVqu

“专利文献众享(patdoc)”微信公众号发布公益讲座信息并提供专利文献服务


专利文献馆

2025年8月


一路同行·云

登录

注册

关于我们

微信公众号


新浪微博


微信客服

联系我们

dlbhylyn@163.com

辽宁省大连经济技术开发区淮河中路3号(百汇双创产业园)浙江省湖州市长兴县湖长二通道1975号(横山云谷直播基地)

客服热线

0411-87560707 15712373650

外部链接: 百度 搜狗 360

Copyright 2022 http://yz.alltheway.tech/