2026-04-06    星期一
登录 / 注册

百汇双创资讯 || 关于申报2025年大连市企业技术中心的通知

2025-06-10 08:41:08

关于申报2025年大连市企业技术中心的通知


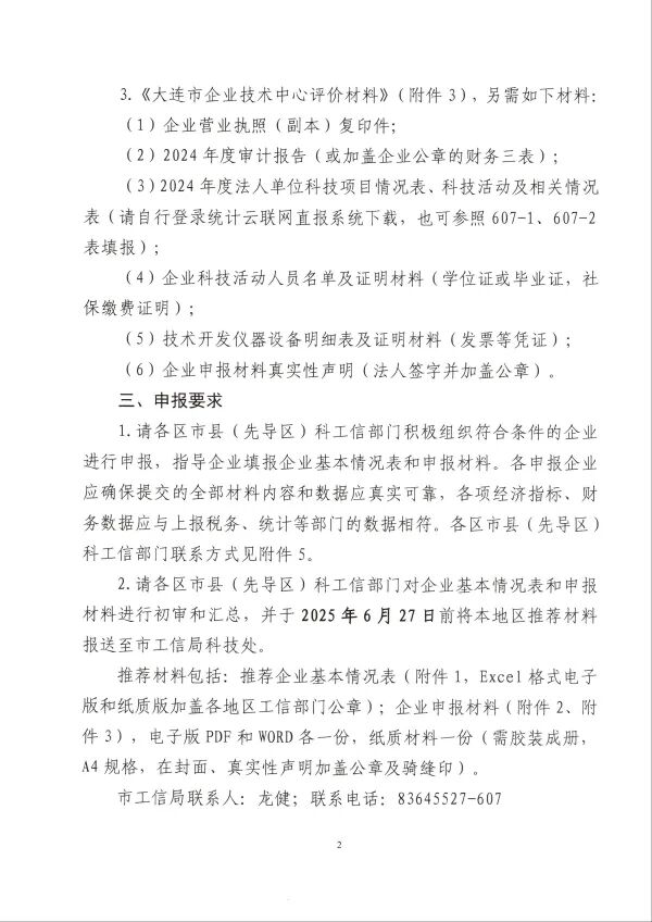
图片
图片
图片

附件1.企业基本情况.xls

附件2.doc

附件3.doc

附件4.大连市企业技术中心认定管理办法.pdf

附件5.大连市企业技术中心各区县申报联系人.xls


编辑: 科学技术处

来源: 市工业和信息化局


一路同行·云

登录

注册

关于我们

微信公众号


新浪微博


微信客服

联系我们

dlbhylyn@163.com

辽宁省大连经济技术开发区淮河中路3号(百汇双创产业园)浙江省湖州市长兴县湖长二通道1975号(横山云谷直播基地)

客服热线

0411-87560707 15712373650

外部链接: 百度 搜狗 360

Copyright 2022 http://yz.alltheway.tech/