2026-05-21    星期四
登录 / 注册

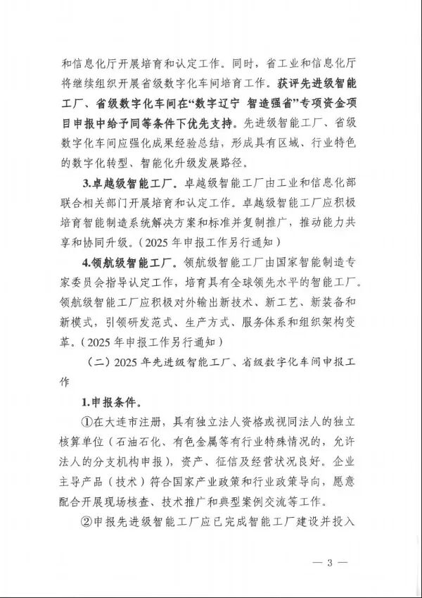
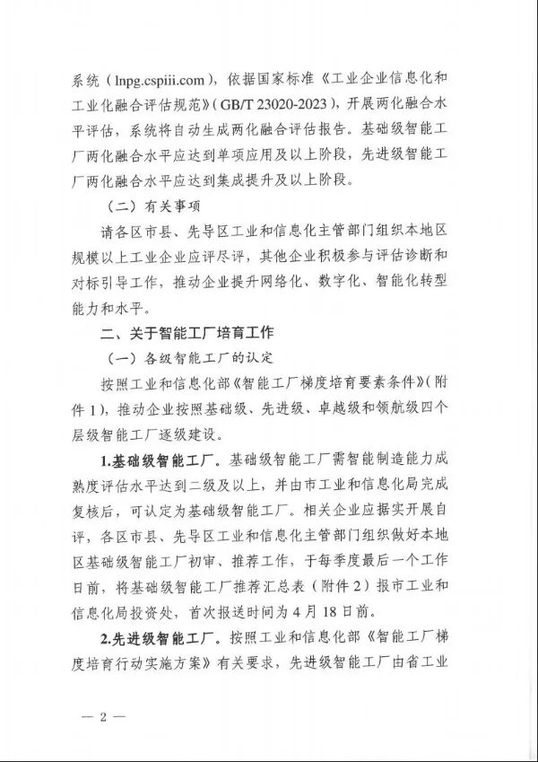
百汇双创资讯 || 关于组织申报2025年先进级智能工厂、省级数字化车间的通知

2025-04-08 11:04:29

关于组织2025年先进智能工厂、省级数字

图片

图片

图片

图片

图片

附件1-智能工厂梯度培育要素条件.doc

附件2-基础级智能工厂推荐汇总表.docx

附件3-辽宁省数字化车间建设指南.doc

附件4-先进级智能工厂项目申报书.doc

附件5-省级数字化车间项目申报书.docx

附件6-智能制造典型场景参考指引(2024年版).pdf


编辑: 投资与规划处

来源: 市工业和信息化局


一路同行·云

登录

注册

关于我们

微信公众号


新浪微博


微信客服

联系我们

dlbhylyn@163.com

辽宁省大连经济技术开发区淮河中路3号(百汇双创产业园)浙江省湖州市长兴县湖长二通道1975号(横山云谷直播基地)

客服热线

0411-87560707 15712373650

外部链接: 百度 搜狗 360

Copyright 2022 http://yz.alltheway.tech/