2026-05-21    星期四
登录 / 注册

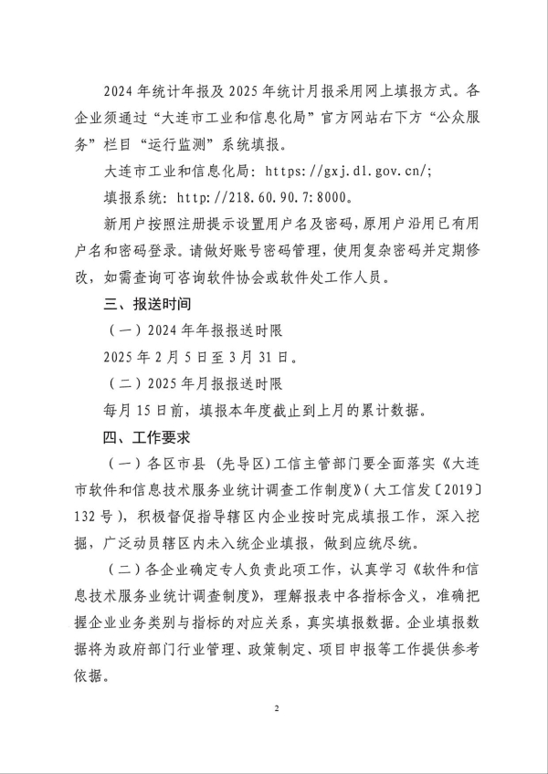
百汇双创资讯 || 关于做好全市软件和信息技术服务业2024年统计年报和2025年统计月报工作的通知

2025-02-06 11:07:28

关于做好全市软件和信息技术服务业2024年统计年报和2025年统计月报工作的通知


2.6.1.jpeg

2.6.2.jpeg

2.6.3.jpeg

编辑:软件和信息服务业处

来源:市工业和信息化局


一路同行·云

登录

注册

关于我们

微信公众号


新浪微博


微信客服

联系我们

dlbhylyn@163.com

辽宁省大连经济技术开发区淮河中路3号(百汇双创产业园)浙江省湖州市长兴县湖长二通道1975号(横山云谷直播基地)

客服热线

0411-87560707 15712373650

外部链接: 百度 搜狗 360

Copyright 2022 http://yz.alltheway.tech/