2024-10-11 19:42:47
2024年度大连市揭榜挂帅技术攻关项目揭榜公告
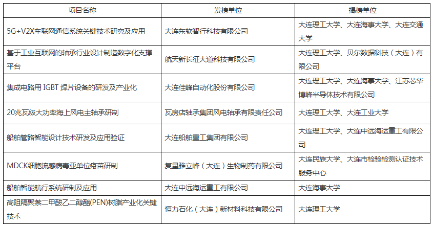
根据《中共大连市委办公室 大连市人民政府办公室关于印发<兴连英才计划>及15个配套实施细则的通知》相关规定,经榜单发布、对接揭榜、专家论证、公示等程序,现将2024年度大连市揭榜挂帅技术攻关项目揭榜情况公告如下:特此公告。大连市科学技术局2024年10月10日
根据《中共大连市委办公室 大连市人民政府办公室关于印发<兴连英才计划>及15个配套实施细则的通知》相关规定,经榜单发布、对接揭榜、专家论证、公示等程序,现将2024年度大连市揭榜挂帅技术攻关项目揭榜情况公告如下:
特此公告。
大连市科学技术局
2024年10月10日
登录
注册
微信公众号
新浪微博
微信客服
dlbhylyn@163.com
辽宁省大连经济技术开发区淮河中路3号(百汇双创产业园)浙江省湖州市长兴县湖长二通道1975号(横山云谷直播基地)
0411-87560707 15712373650
Copyright 2022 http://yz.alltheway.tech/