2026-05-20    星期三
登录 / 注册

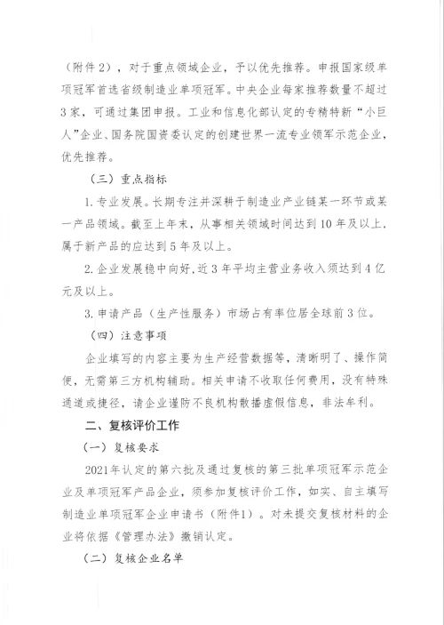
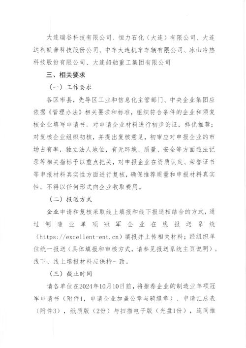
关于申报2024年国家级制造业单项冠军企业和复核评价工作的通知

2024-09-18 15:03:11

关于申报2024年国家级制造业单项冠军企业和复核评价工作的通知



3029154efc44ea285310b3687c819345.jpg

4bfd4b95bd3ab1d893ce5620f5363588.jpg

16d2a26afe0cf449102a06cb4b3491ba.jpg

099f660969a787e57a6b395bd17ce4e0.jpg

附件1制造业单项冠军企业申请书(2024年版).docx

附件2制造业单项冠军企业遴选认定重点领域(2024年)docx.pdf

附件3制造业单项冠军推荐汇总表(2024年).docx

附件4推荐文.doc


编辑: 产业政策与园区处

来源: 市工业和信息化局

(注明:下载请查看原文)


一路同行·云

登录

注册

关于我们

微信公众号


新浪微博


微信客服

联系我们

dlbhylyn@163.com

辽宁省大连经济技术开发区淮河中路3号(百汇双创产业园)浙江省湖州市长兴县湖长二通道1975号(横山云谷直播基地)

客服热线

0411-87560707 15712373650

外部链接: 百度 搜狗 360

Copyright 2022 http://yz.alltheway.tech/