2026-05-20    星期三
登录 / 注册

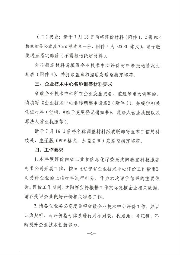
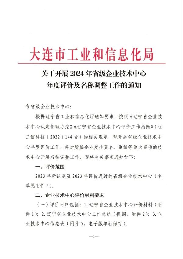
关于开展2024年省级企业技术中心年度评价和名称调整工作的通知

2024-07-02 22:10:02

关于开展2024年省级企业技术中心年度评价和名称调整工作的通知


图片


图片


图片

附件1-4 .doc

附件5.xls


编辑: 科学技术处

来源: 市工业和信息化局


一路同行·云

登录

注册

关于我们

微信公众号


新浪微博


微信客服

联系我们

dlbhylyn@163.com

辽宁省大连经济技术开发区淮河中路3号(百汇双创产业园)浙江省湖州市长兴县湖长二通道1975号(横山云谷直播基地)

客服热线

0411-87560707 15712373650

外部链接: 百度 搜狗 360

Copyright 2022 http://yz.alltheway.tech/