2026-05-20    星期三
登录 / 注册

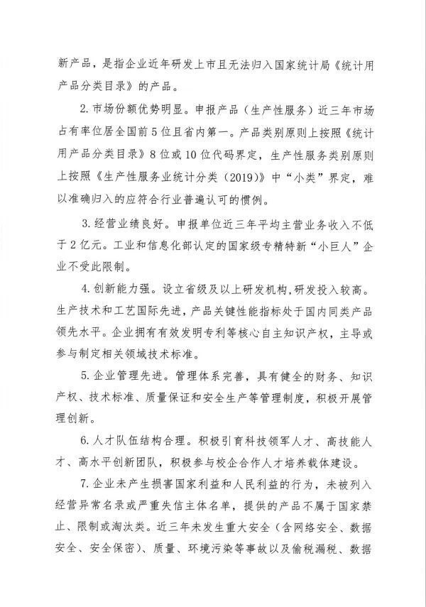
关于组织申报2024年辽宁省制造业单项冠军企业的通知

2024-06-04 16:15:24

关于组织申报2024年辽宁省制造业单项冠军企业的通知


图片




图片




图片




beed57c237840e82605eca13c5d274b3.jpg



附件1辽宁省制造业单项冠军申报书.docx

附件2申报材料撰写提纲.docx

附件3制造业单项冠军企业遴选认定重点领域.docx

附件4推荐意见.docx

附件5推荐汇总表.xls


编辑: 产业政策与园区处

来源: 市工业和信息化局



一路同行·云

登录

注册

关于我们

微信公众号


新浪微博


微信客服

联系我们

dlbhylyn@163.com

辽宁省大连经济技术开发区淮河中路3号(百汇双创产业园)浙江省湖州市长兴县湖长二通道1975号(横山云谷直播基地)

客服热线

0411-87560707 15712373650

外部链接: 百度 搜狗 360

Copyright 2022 http://yz.alltheway.tech/