2026-05-20    星期三
登录 / 注册

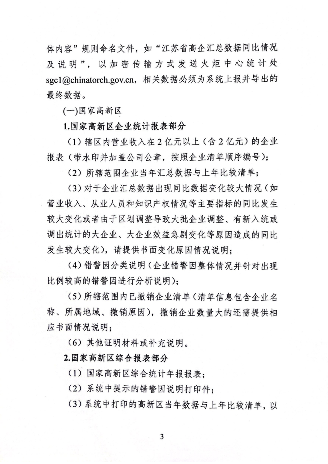
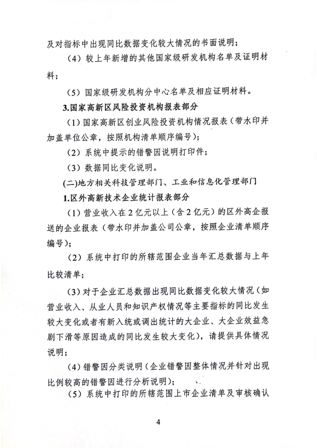
火炬中心关于开展2023年度火炬统计数据年审工作的通知

2024-05-11 08:26:32

火炬中心关于开展2023年度火炬统计数据年审工作的通知

图片

图片


图片


图片



一路同行·云

登录

注册

关于我们

微信公众号


新浪微博


微信客服

联系我们

dlbhylyn@163.com

辽宁省大连经济技术开发区淮河中路3号(百汇双创产业园)浙江省湖州市长兴县湖长二通道1975号(横山云谷直播基地)

客服热线

0411-87560707 15712373650

外部链接: 百度 搜狗 360

Copyright 2022 http://yz.alltheway.tech/